肉瘤临床试验招募:化疗的疗效还能提升吗?7倍完全缓解率!
肉瘤化疗的治疗效果还能提升吗?来看看7倍完全缓解率的肉瘤临床试验招募吧
以多柔比星为代表的蒽环类药物,在肉瘤的资料中具有重要的意义,是一种普遍应用的化疗方案。
但多柔比星的疗效仍然存在一些不足,其急性不良反应包括恶心、呕吐、心律不齐等,可引起嗜中性白血球缺乏症、完全脱发、肢端红肿症等。剂量累积至500~550 mg/m3时,引起充血性心力衰竭、扩张型心肌病甚至死亡的风险显著提升。
但对于相当一部分患者、尤其是无法接受手术的肉瘤患者来说,蒽环类化疗又是一种必要的治疗手段。因此如何在提升疗效的同时减少化疗药物的不良反应,一直是研究者们进行研究与新药开发的重点。
化疗药中的"特效药"——Aldoxorubicin
Aldoxorubicin(DOXO-EMCH,INNO-206)是多柔比星(DNA 拓扑异构酶Ⅱ抑制剂)的白蛋白结合前药,在酸性条件下释放多柔比星。

Aldoxorubicin是一类泛癌种蒽环类化疗药物,对于多个癌种有比较明确的治疗效果。FDA曾在小细胞肺癌、软组织肉瘤、胰腺癌、胶质母细胞瘤、卵巢癌领域授予Aldoxorubicin孤儿药称号。
目前,Aldoxorubicin治疗乳腺癌、软骨肉瘤、大肠癌、骨肉瘤及其它实体瘤、鳞状细胞癌的Ⅰ/Ⅱ期试验,治疗胶质母细胞瘤、卡波西肉瘤、胰腺癌及小细胞肺癌的Ⅱ期试验,及治疗软组织肉瘤的Ⅲ期试验正在进行中,取得了不错的疗效。
在2017年发布于ASCO年会上的Ⅲ期研究数据中,共纳入433例患者,包括平滑肌肉瘤(42.5%)、脂肪肉瘤(15%)、滑膜肉瘤(9%)及其他(33.5%)。其中218例患者接受Aldoxorubicin治疗(A组),215例患者根据病情选择合适的标准治疗方案进行治疗(IC组)。
其结果显示:
在全部患者中,A组整体中位无进展生存期为4.21个月,整体疾病控制率为30.3%;IC组整体中位无进展生存期为2.96个月,整体疾病控制率为20.9%。
在L-肉瘤(包括脂肪肉瘤、平滑肌肉瘤)患者中,A组中位无进展生存期为5.32个月,整体缓解率为37.5%;IC组中位无进展生存期为2.96个月,整体缓解率为23.0%。

对于难治的肉瘤患者来说,这样的疗效是具有突破性的。
尽管疗效显著,但这种药物尚处于研发阶段,更未能进入国内市场。对于国内患者来说,价格昂贵、难以负担。

但随着国内药物研发的发展,类似药物的临床试验开始进行,国内患者终于也有机会使用原本只能在国外才能获得的昂贵药物了!
国内自主研发,泛癌种化疗新药莱古比星横空出世
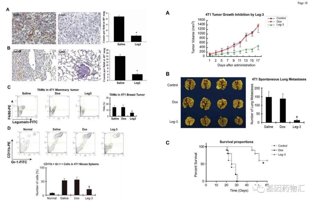
注射用莱古比星是一种新型的蒽环类化疗药物,将6-马来酰亚胺基团(EMC)与四肽氨基酸基团(ALA-ALA-ASN-LEU)连接,并与多柔比星相偶联。

6-马来酰亚胺基团与血浆中白蛋白结合,能够形成稳定、无毒性的化合物,可以降低药物的心脏毒性及其对免疫系统造成的损伤,同时延长药物在患者体内的半衰期。
而通过连接6-马来酰亚胺基团与多柔比星的结构,当药物抵达肿瘤病灶时,受到肿瘤细胞及肿瘤相关巨噬细胞所高度表达的天冬酰胺肽链内肽激活,释放活性物质多柔比星和Leu-多柔比星,从而引发肿瘤细胞免疫源性死亡,同时刺激机体抗肿瘤免疫功能,达到在抑制肿瘤生长的同时促进抗肿瘤免疫反应的双重效果。
由于这样的特点,与多柔比星相比,莱古比星对于正常细胞的伤害更小,造成的心脏毒性、过敏性、溶血性及血管与肌肉刺激性更小,安全性更高。


而在针对脑星星胶质母细胞瘤小鼠模型的研究中,采用莱古比星治疗,在有效药物等含量的情况下,莱古比星的疗效比多柔比星更强。

临床前研究:联合PD-1治疗,疗效更加显著
参考2019年发布的临床研究结果,多柔比星与PD-1联合应用,比其他联合用药方案的疗效更加显著,因此,研究者设计了莱古比星联合PD-1药物与多柔比星联合PD-1药物的疗效对比试验。

7倍完全缓解率
在小鼠模型中的研究结果显示,多柔比星+PD-1治疗的完全缓解率为12.5%,莱古比星+PD-1达到了87.5%。
也就是说,莱古比星联合治疗方案的完全缓解率达到了多柔比星的7倍!

有效抑制肿瘤的免疫逃逸
肿瘤相关巨噬细胞(TAM)与非成熟的髓细胞髓样抑制细胞(MDSC)是两类能够抑制免疫细胞功能的免疫细胞。肿瘤细胞能够利用这些细胞对人体免疫功能的抑制效果,逃避免疫功能的杀伤。
研究中对比了采用多柔比星联合治疗与采用莱古比星联合治疗后的肿瘤部位浸润TAM及MDSC含量,结果显示,采用莱古比星联合治疗后小鼠肿瘤部位TAM与MDSC显著低于多柔比星。
这意味着,接受莱古比星联合PD-1治疗的小鼠的免疫系统对于癌细胞的杀伤能力更强,也更好地解释了莱古比星联合疗法获得更好疗效的原因。

缩小肿瘤体积的效果更明显
在缩小肿瘤体积方面,下图中为注射生理盐水(第一行)、仅使用莱古比星治疗(第二行)、仅使用PD-1治疗(第三行)和使用莱古比星联合PD-1治疗(第四行)后解剖小鼠获得的肝脏。浅红色为肿瘤病灶(原为肿瘤),深红色为正常肝脏组织。

从图中可以清楚地看出,对比四种治疗方案的肿瘤体积,接受莱古比星联合PD-1治疗的小鼠肿瘤病灶体积最小,即缩小肿瘤体积的效果最明显。
我国自主研发的化学1类新药,临床研究开展中
在疗效方面,与多柔比星相比,莱古比星的疗效是突破性的。由于其在心脏和免疫系统等正常组织中均以复合物的形式存在,因此造成的心脏毒性和免疫系统损伤更少、安全性更好。且其为泛癌种药物,针对多种实体瘤均有显著疗效,有望使更多患者受益。

目前,莱古比星已经被认定为化学1类新药,并获得了国家药品监督管理局的临床试验批准(2018L02645),允许进行临床试验。就在近期,莱古比星的Ⅰ期临床试验开始招募患者了!

入选标准:
1、年龄18~75周岁(含两端),性别不限;
2、组织学或细胞学确认的晚期恶性实体肿瘤患者,经标准治疗失败,或无标准治疗方案,或现阶段不适用标准治疗,且患者没有使用过蒽环类化疗药物;
3、根据RECIST 1.1版,至少有一个可评估的肿瘤病灶;
4、ECOG体力评分0~1分;
5、预计生存时间≥3个月;
6、有充分的器官功能(结合血常规检查、肝功能检查、肾功能检查等数据进行评估)等。
如果您符合招募标准,且有意向参与临床试验,可以联系基因药物汇-临床新药招募中心,或将病历资料及联系方式发送至招募中心邮箱(doctorjona0404@gmail.com)进行申请,我们的专业团队将协助您接受初步的评估。
扫描进患者病友群
肺癌|胃癌|肝癌|结直肠癌|胰腺癌
乳腺癌|脑瘤|淋巴瘤|儿童肿瘤等
相关推荐
【胃癌CAR-T细胞疗法】IMC002注
EGFR突变型患者在非小细胞肺癌中约占30%,在欧美患者中约占10%~20%,在亚洲患者中占比超过50%,是非小细胞肺癌的第二大致癌驱动因素。...
全球肿瘤医生网 2020-08-05
晚期肺癌实现完全缓解!2026非小细胞肺
EGFR突变型患者在非小细胞肺癌中约占30%,在欧美患者中约占10%~20%,在亚洲患者中占比超过50%,是非小细胞肺癌的第二大致癌驱动因素。...
全球肿瘤医生网 2020-08-05
【淋巴瘤疫苗招募】WGc-043疫苗剑指
EGFR突变型患者在非小细胞肺癌中约占30%,在欧美患者中约占10%~20%,在亚洲患者中占比超过50%,是非小细胞肺癌的第二大致癌驱动因素。...
全球肿瘤医生网 2020-08-05
4个月婴儿确诊致命脑瘤被判死刑,革命性抗
EGFR突变型患者在非小细胞肺癌中约占30%,在欧美患者中约占10%~20%,在亚洲患者中占比超过50%,是非小细胞肺癌的第二大致癌驱动因素。...
全球肿瘤医生网 2020-08-05
胰腺癌实现完全缓解!2026癌症疫苗,T
EGFR突变型患者在非小细胞肺癌中约占30%,在欧美患者中约占10%~20%,在亚洲患者中占比超过50%,是非小细胞肺癌的第二大致癌驱动因素。...
全球肿瘤医生网 2020-08-05
22款肺癌新药扎堆上市!2026这些基因
EGFR突变型患者在非小细胞肺癌中约占30%,在欧美患者中约占10%~20%,在亚洲患者中占比超过50%,是非小细胞肺癌的第二大致癌驱动因素。...
全球肿瘤医生网 2020-08-05




![[field:title/]](/uploads/allimg/20200224/1-2002241I5262J.jpg)
![[field:title/]](/uploads/allimg/20200224/1-2002241I3461D.jpg)
![[field:title/]](/uploads/allimg/20200224/1-2002241H94LK.jpg)
![[field:title/]](/uploads/allimg/20200224/1-2002241HKW34.jpg)
![[field:title/]](/uploads/allimg/20200224/1-2002241H619327.jpg)
![[field:title/]](/uploads/allimg/20200224/1-2002241H34H52.jpg)
![[field:title/]](/uploads/allimg/20200224/1-2002241H22IH.jpg)
![[field:title/]](/uploads/allimg/20200224/1-2002241G93O18.jpg)

